
简介
周莉
华中师范大学新闻传播学院教授
陈沐恩
华中师范大学新闻传播学院硕士生
阅读正文
Article
一、引言
人工智能在算法加持下对用户在互联网留下的记忆碎片进行智能加工和精准推送,将海量数据编码成井井有条的回忆宝库,构建了一台台引人入胜的“算法时光机”。在一次次与算法时光机的邂逅中,一种新的记忆形态正在形成,即AI化记忆。所谓AI化记忆既是人工智能汇聚和加工个体记忆的技术形态,也是算法机制对个体数据进行选择性呈现而产生的媒介记忆。智能相册将我们拉回“那年今日”,平台使用报告回顾我们走过的千山万水,面对突如其来的数据过往,有时我们会心一笑,更多时候显得措手不及。随着人工智能对人类最具智性的思维活动——记忆的逐渐渗透,技术媒介与人类主体的关系将会呈现何种新形态,人类主体性空间是否将被重构,这既是技术哲学核心问题在当代的延续,也是全新技术生态中人类必须面对的深层追问。
探讨人工智能对人类主体性影响的研究早已从多个层面展开。在社会层面,人工智能形塑社会环境,改变了社会信息生态,使人类社会向智能社会发展,逆转了人和技术环境的关系。在行业层面,人工智能正在改变各个行业的职业生态,促使相关从业者不断更新知识技能,保有机器人所不具备的核心优势。在个体层面,人工智能推动媒介从工具性价值转向人格化价值,满足围绕人主体性的价值需求。前期研究多以“技术替代论”为基本视角,认为人工智能通过逐步替代人体机能最终可能替代人本身,由此引发了对人工智能的警觉和对人类未来的担忧。这一视角一方面为反思技术发展提供了历史性框架,另一方面也因忽视当前技术生态的独特性和突变性而陷入了逻辑的循环和外部功能的累积。为了突破技术进化的线性思路,人工智能不应仅仅被看作“数据贮存”的技术,而应将其作为知识生产和意识建构的行动者还原到人机互构的具体情境中。从这个意义上来说,对AI化记忆的考察为深入探讨人工智能对人类主体性构建的影响提供了一个特别通道。
二、文献综述
(一)概念溯源:作为记忆代理的技术媒介
作为社会各领域间互动的记忆代理角色,早在大众媒介产生之前,媒介记忆就作为个体记忆的外包,赋予记忆更多的具象化形式,拉长了人类的记忆时间轴。而大众媒介时代,媒体通过对日常信息的采集、存贮、提取和传播,形成一种以媒介为主导的人类一切记忆的平台和核心,使媒介记忆成为社会记忆的重要组成部分。大众媒介在集体记忆的传播过程中扮演核心角色,能将当下的影像、符号与过去相连结,使得社会的现在和过去通过集体记忆的连续叙事得以整合。数字化技术的涌现打破了大众媒介的信息存储与传播特权,电子媒体对人类活动进行记录和提取生成了数字记忆。数字记忆构成了日常生活中的公与私、地方与全球、个体与集体不断重新混合的砖瓦基石,在人们的生活场景中无孔不入。由此,媒介作为行动者介入人类记忆的主动性提升,同时又被记忆主体更好地运用在记忆储存和传播过程中,既体现着媒介作为行动者对人的驯化、形塑与操纵,又体现人将自身技术化的意图和行动。回溯媒介记忆的发展过程,不难看出人类与技术媒介始终处于不断的互型中,媒介记忆从存储模式、提取模式到本文所考察的智能生成模式,日益强大的记忆代理往往意味着不断滋生的媒介主体性,正是从这个意义上说,技术媒介在记忆内容的同时也成为媒介记忆本身。
(二)媒介记忆对人的主体性建构
为了弥补传统媒介记忆研究对智能技术生态中个体微观记忆实践的解释力不足,本研究引入了技术哲学的视角。考察技术媒介与人类主体的关系是技术哲学的核心问题之一。前期技术哲学家以技术媒介的身体取向为切入点将其看作是人类主体的延伸。海德格尔(MartinHeidegger)将人的主体性作为技术媒介存在的前提条件,认为作为用具的媒介起到连接人与外部世界距离的作用,其只有具有上手性且被人们信赖才有存在的意义。梅洛-庞蒂(MauriceMerleau-Ponty)与海德格尔一样,认为媒介工具是身体的延伸,凸显了人的主体地位。然而,随着技术媒介的发展,其与人类主体的契合程度不断提升,技术媒介与人类主体的互构成为技术哲学家解释二者关系的新面向。基特勒(Kittler,F.)甚至提出随着技术媒介的阶段性发展,技术会取代人占据主体性地位。虽然基特勒在后期研究中将早期的媒介本体论修正为人与媒介共在的关系本体论,但技术主体性的增强与人类主体性的消解已经成为认识二者关系的基本前提。媒介技术将人分裂成生理结构和信息技术,与媒介融合成运作的关系网络。拉图尔(BrunoLatour)沿此思路走得更远,他提出的行动者网络理论把世界看作关系集合体,人与非人的主体作为网络中的节点相互联系、相互影响以完成资源转化。从技术哲学的视角来看,人类的各种身体机能均可被看作是内在的技术化存在而与外化的技术媒介进行对接,其对接方式决定了人与技术媒介的关系模式。
综上,受传统媒介记忆的社会建构范式和技术哲学的关系互构范式启发,我们需要追问的是,作为人类机能的“模拟物”甚至是“超越物”,人工智能模糊了内在技术机能和外化技术媒介的界限,那么由其驱动而产生的AI化记忆是否会催生媒介记忆对人类主体性建构的新机制?
(三)技术中介与数据权力实践
三、研究设计
(一)研究方法与数据收集
本研究运用日记法和扎根理论进行资料收集、文本分析和理论建构。日记研究是一种用来收集用户行为、活动和体验数据的定性研究方法,数据由参与者在一段时间内持续进行记录。相比深度访谈、焦点小组等定性研究法,日记法能为参与者提供更自由放松的叙述空间以从中获取更丰富更真实的实证材料,从而帮助研究者准确把握对象实时的行为特点和情绪特征。我们的研究旨在考察人工智能对个体层面的记忆构建与权力实践,且记忆蕴含着个体大量的感性经验,因此采用日记法更能深入洞悉个体的媒介使用行为及情绪体验。我们的研究对象需对运用算法机制的平台具有较强的活跃度和敏感度,基于此本研究征集了符合条件的91名大学生。91名参与者须在2021年12月20日至2022年1月2日的两周内,在每次察觉到算法推送的记忆激活类内容后及时记录其感受,最终共收回了503份有效日记,总字数达十六万余字。本研究采用质化软件Nvivo11对所回收的有效日记进行编码处理,并对日记内容进行文本分析。
(二)基于扎根理论的编码分析
1.开放式编码
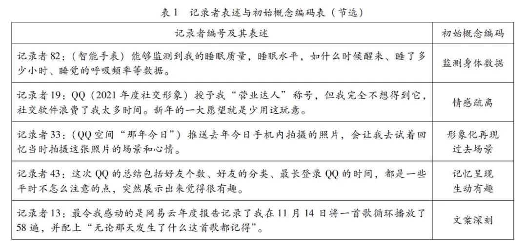
首先,随机选出80名参与者的日记对其逐句拆分、反复阅读,将大意相近的表述汇总编码,剔除出现频率小于3的初始概念后,共获得41个初始概念(表1、表2)。其次,将这些初始概念聚拢合并,整理出19个独立范畴(表2)。最后,为检验理论饱和度,将剩余11名参与者的日记按照上述方式处理得出范畴,与之前整理出的19个范畴进行对比。对比结果显示,没有生成新的概念,表明本研究归纳的概念和范畴基本达到理论饱和。

2.主轴编码
本研究对19个范畴进行比较与分类,由此提炼出9个主范畴,分别为智能穿戴场景、知识获取场景、移动社交场景、点亮记忆微光、调适记忆偏差、联结平行记忆、反思主体错觉、重构记忆星丛与打造记忆封印(表2)。

3.选择性编码
经过三级编码,梳理完9个主范畴间的关系和层次,可以确立本研究的核心范畴(图1)。智能穿戴场景、知识获取场景和移动社交场景是AI化记忆的主要实践场景,点亮记忆微光、调适记忆偏差、联结平行记忆是AI化记忆对人类主体的技术嵌合机制,反思主体错觉、重构记忆星丛和打造记忆封印是用户面对AI化记忆侵入个人记忆时的反思及逃逸过程。

四、AI化记忆的实践场景
(一)构造技术身体:智能穿戴场景中的AI化记忆
(二)深化认知交互:知识获取场景中的AI化记忆
相比智能穿戴场景,知识获取场景把人工智能对身体的作用转移到个体认知上,从而使AI化记忆兼具表征性和非表征性。一方面AI化记忆将知识客体表征为文本、图片、声音等符号嵌入学习者的知识体系,将用户的学习成果采用学习时长、领域、进度等指标展示出来;另一方面又脱离知识客体,将知识获取与情境、个体情绪、行为习惯等主体因素相勾连,从而具有非表征性。由此,AI化记忆成为高度情境化的知识表征,通过协调整合表征和非表征的两种认知框架,学习者的认知交互能力得以提升。AI化记忆既利用人工智能进行数据化建模,将表征符号生成为智能化文本以辅助用户通过身体、脑等多种结构参与完成认知活动,又通过构建相应时空情境促进认知主体内部系统各要素与外部系统各要素的交互。在谈到相关场景时,大量日记记录者使用了与积极行动相关的词,如“规划”、“坚持”,认为AI化记忆能将短时记忆转化为长时记忆,改善学习习惯。
微信读书的报告完美反映了我的专业和兴趣爱好,以及一年以来的学习情况,现在想起来都觉得当时的自己很专注。在小说里,我觉得最有意思的是契诃夫的《第六病室》,因为每篇篇幅不长,所以我经常在两大节课课间的半小时内阅读。针对一年的总体感受是我还有很大进步空间,应该花更多时间看范围更广的书。(记录者86,2021年12月30日17点46分)
(三)呈现数据镜像:移动社交场景中的AI化记忆
社交媒体呈现AI化记忆的算法逻辑是从用户社交媒体账号中整理历史数据,将某个节点突出为值得纪念的特殊时刻,而这已经成了诸多社交平台的“彩蛋型功能”。在将选中记忆打磨为纪念时刻的流程中,算法基于用户的网络行为轨迹呈现了其“数据化自我”,个人记忆的镜像化也随之完成。作为中介的媒介呈现客观自我的功能由来已久,而人工智能塑造的数据化自我以个体记忆为素材并掺杂算法意识,使用户产生更真实的情境感,更能触发其怀旧情绪。“QQ空间的‘那年今日’给我回顾的是高三发的内容,有点怀念过去吧,只用在乎月考考了多少分,每天规规矩矩上课、刷题就好。我个人觉得是能真实反映我的记忆的。”AI化记忆呈现客观自我的更深层次影响在于其主导的镜像化过程能对已发生的事实进行筛选并赋予特殊意义,使人们在媒介的象征作用与自我想象中重拾过去的情景,并根据AI化记忆呈现的客观自我重塑主观自我。
从日记文本可见,虽然用户能够对单一场景中的AI化记忆进行辨识,但当前人工智能对个体记忆进行汇聚和加工后的整合型记忆,正“无孔不入”地深入多种生活场景中。这也使得个体越来越难以对AI化记忆时时保持“距离”,人对媒介使用的“上手状态”神奇消失了,技术的存在与人的存在合而为一,或者说借由融入人的本能,技术成为一种存在者。随之而来的问题是,这一切是如何发生的?AI化记忆在更深层次的记忆机制中如何实现对个体记忆的嵌合?
五、AI化记忆对个体记忆的技术嵌合
(一)点亮记忆微光
记忆微光是游离在权力之外、被宏大叙事所忽视的个体记忆。人工智能可以将记忆微光进行整合、分类、打磨,借助时间地点等标签把难以诉之于众的个体记忆精致包装并推送出来。有研究者曾把记忆在头脑和媒体间旅行的过程用“心理时间旅行”加以概括,记忆通过各种媒体传播和旅行,并在不同时空中被转化和重构。从这个意义上说,AI化记忆开启了一场人机共选的心理时间旅行,个体通过媒介存储记忆微光,而算法从中汇聚和挑选记忆素材并赋予其意义。
对过去场景进行形象化再现是AI化记忆点亮记忆微光的重要方式。图片对人物、地点等元素的直观视觉呈现拨开了记忆迷雾,将日记记录者带入回忆中,“(手机相册‘那年今日’的)这些照片仿佛又把我带回了去年冬天,那时的我和好朋友一起从江汉路跑到汉街再到黎黄陂路,一直到门禁时分从校门口疯跑赶回宿舍,那段时光对我来说珍贵而又美好”。此外,AI化记忆凭借对网络足迹的计算式整合也能点亮记忆微光,多位日记记录者仅凭数字就成功回忆起当时的具体情景,“2021年我点过的一笔最贵的外卖,花费了290元,(美团年度账单让)我想起来那时候是去南昌考试,由于起晚了大家就一边洗漱一边点了外卖,解了燃眉之急”。每一次记忆在媒介空间中被再一次言说时,既是媒介对记忆的重新唤醒,也是媒介对记忆的重新叠加,使媒介记忆的活跃和凝固保持恰好的张力。AI化记忆建构的心理时间旅行能点亮个体原本黯淡的记忆,也使原本复杂的个体记忆更加盘根错节。
媒介记忆不仅是回溯过去的心理时间旅行,而且还能对未来可能发生的事情在心理上进行模拟和预演,从而产生前瞻记忆。前瞻记忆通过对媒介记忆的存贮、提取和传播,将自我投射到未来,从而体验一场通往未来的心理时间旅行。一方面,AI化记忆能敦促人们坚持过去的计划,“(扇贝英语年度报告)能唤起我的记忆,比如,‘2021年07月01日05点28分,昧旦晨兴,你在扇贝打卡,还记得那天吗?’我记得那天失眠,5点多就开始背单词了。这份报告激励着我继续坚持学习英语”。另一方面,AI化记忆能激励人们开启新的计划,“(高德地图年度出行报告显示)一年里,我一共点亮了两个城市,一个是武汉,很遗憾,另一个是我家。而武汉我也才探索了1.7%,提醒着我新的一年一定要多出门”。
(二)调适记忆偏差
传统媒介记忆偏差所引发的风险在AI化记忆中仍然存在,但AI化记忆在记忆偏差的调适过程中赋予个体更主动的地位,在传统媒介记忆的文化建构范式之外,为个体心理的介入留下缝隙。同时,主体对记忆偏差的调适也为人工智能进一步校准其与人类记忆的匹配度提供了改进规则,人工智能与人类在双向奔赴中完成了记忆合成。
算法在抓取、计算和分析数据的过程中难免存在纰漏,且算法规则变通性较弱,会扭曲部分回忆,与人脑记忆有所出入,“我不知道B站是怎样一个统计方法,导致统计出我看过59次直播,但是其实我对直播没什么兴趣”。对于这种记忆扭曲,日记记录者往往采用经验校准策略,在对算法规则的揣摩中不断调适个体记忆,“高德地图的足迹功能反映了用户整年的部分行程,可以调动我对于假期出行、周末游玩的地理记忆。部分城市与角落的记录并不准确,或许软件是以停留、往返频率为标准的”。同时,人工智能也会修补算法漏洞以提升与主体记忆的匹配度,“微博的年终总结感觉很真实,呈现了我平时冲浪发言的常用句子和表情”。
各平台分散存储着个人的记忆数据,因此用户在单一平台查看的AI化记忆往往是不完整的、被缩减的。记录者39就敏锐捕捉到了这种不完整,“小米的智能相册非常不全面,因为我五一去苏州玩了一趟并拍了很多的照片,所以那个时候的照片特别多,但它不能概括我一年的生活”。相对记忆扭曲,记忆缩减背后的算法规则更隐匿,这也反向激发了日记记录者更主动的调适行为,他们往往会有意识地扩充记忆库以对不完整的AI化记忆进行遗忘补偿,“我的手机相册年度回顾统计了我今年的年度照片,这个算法真的很不准确,真的要去选年度回顾还是得自己去整理”。算法也通过用户不断生成的数据对不全面的计算规则进行校准,不少日记记录者就对最常使用的社交平台推送的记忆整合内容表示了肯定,“QQ音乐年度听歌报告给出的数据相当全面地呈现了我在过去一年的听歌经历”。
平台自利性的记忆偏差会伴随着错误的回忆,通常表现为编造一个从未发生的事件。记录者63就意识到这种危险,“‘走过的路里藏着人生见解,柴米油盐是生活的真谛。’明明点外卖在我们看来是不利于健康的事,却被美团说的这么诗意满满”。面对平台的编造,日记记录者往往采取记忆对比策略以确认虚构记忆,“美团的年度账单显示了我花费的总金额以及美团为我省下的金额,在我看来商家往往会提高售价,然后再打折或者发放优惠券来营造出一种降价、优惠的假象”。同时,算法也会通过精确地分析用户的行为习惯不断剔除错误记忆,弥合记忆偏差,“淘宝账单很真实,它通过我浏览同类商品的时长和选择判定了我的决策很迅速且将性价比放在第一位的购买习惯,是我没错了”。尽管用户与人工智能调适记忆偏差的策略不同,但在前者识别偏差和后者纠正偏差的合作中,记忆与遗忘、技术意识与人类主体的冲突逐渐被化解了。
(三)联结平行的记忆世界
人工智能构建的虚拟世界可以打破人们交流的时空壁垒,开创记忆共享的平行世界。从时间层面来看,AI化记忆使人们对时间的感知被逆转,乘坐算法时光机可以使人们在任一时间节点停靠,打破了时间的连续性;在空间层面上,AI化记忆能使人们在现实与虚拟的叠加世界中活动,实现人在虚拟世界中的仿真参与,颠覆了传统空间的在场性。因此,AI化记忆呈现的对象不仅限于个体对现实世界中发生的事情的记录,还包括人与AI、人与人在网络虚拟世界中的互动行为,人由此同时拥有了现实世界与虚拟世界的平行记忆。正如安德鲁·霍斯金斯(AndrewHoskins)提出的“连结性转向”,数字技术与媒介的极大丰富和渗透使现实世界的人随时可以主动加入或被动卷入虚拟世界,迫使人的思想和行为在平行世界和真实世界中不停流转,进而重塑时间、空间和记忆。AI化记忆使得两个记忆世界的边界变得平滑,也使记忆主体的流转更加自如。
相比互动展演,制造孪生记忆的过程更加自然而巧妙。现实世界的记忆与平行世界的AI化记忆交织映射,互构为孪生记忆。通过提取两个世界中相同的特征要素和关系网络,AI化记忆实现了用户在平行世界间的记忆互构,“(在王者荣耀周报)看到这些数据,我想起过去一周玩王者荣耀的经历,也回忆起来了我玩了些什么英雄。更重要的是我和朋友们的共同游戏经历,在生活中和他们分享这些数据,会让我们都很快乐”。
无论是技术媒介还是人类主体都在为共同组成的媒介网络的“永存”而努力。如果没有人的记忆,AI化记忆就无从诞生,也正是因为人可以对AI化记忆的偏差进行调适,算法才能因此不断优化计算程序。人工智能必须从人的记忆需求出发,才能使AI化记忆更顺利地嵌合个体记忆,尽可能减小人类整合两种记忆的排斥反应。同样,人工智能在这个媒介网络中也拥有强大的自主性,如挑选记忆微光及赋予其意义的决定权,校准记忆偏差的修复权以及联结平行记忆世界的话语权。面对人工智能对个体记忆的构建,人类主体并非全无感受,更不会就此交出记忆宫殿的钥匙。
六、AI化记忆的主体逃逸
(一)AI即我:反思主体错觉
相比传统媒介记忆,AI化记忆对人的主体性建构更为隐蔽,用户对其产生的影响往往无法及时感知,而将其不自觉地内化为自身的记忆,从而产生“AI即我”的错觉。这一方面是由于AI化记忆加工的个人数据常常是用户主动生产的,另一方面人工智能在进行记忆整合时常常兼具客观的数据呈现和温情的文本表达,如“11月14日你将这首歌循环播放了58遍,无论那天发生了什么这首歌都记得”。在本研究的日记记录者看来,AI化记忆是“生动有趣”的,与个人记忆的内容别无二致。
(二)话术摆脱:重构记忆星丛
用户摆脱记忆话术后开始重构整体相似、结构各异的记忆星丛,就如本雅明(WalterBenjamin)所描述的那样,每一颗星独立但又统一于整个星丛。一方面,记忆星丛中的星体在整体上具有同一性。AI面向同一类型的用户会推送相似记忆,部分用户会识别出这种类型化记忆,“(QQ年度社交形象)中‘让人心碎的是你,让人心爱的也是你’这句评价乍一看挺独特,直到我在QQ空间里看到别的朋友也是这样的评价时才明白是我想多了,只不过是大数据算法的产物,个性鲜明的人在大数据眼中不过是一串相似的数据和代码”。另一方面,记忆星丛中的星体在具体形态上都是个性化的。AI化记忆虽然看似使用一样的文本套用个体的不同数据,但是每条数据背后代表着每个用户千差万别的经历和体会。用户在AI输出的类型化记忆的基础上,结合当时的具体情境和情感认知以建构差异化的记忆,创造出独特鲜活的记忆星丛。记录者49就很好地解释了记忆星丛的独特性,“(微博年度报告显示)‘2021年7月,你文思泉涌,一口气发了159条微博,你的文采让李白都承让三分。’这个总结看起来很搞笑诙谐,但是结合当时的背景,就会觉得AI很傻、让人生气,不懂得人的基本情感。我家乡是河南郑州,在七月经历了暴雨,转发微博基本是在帮他人求救”。
(三)情感疏离:打造记忆封印
AI化记忆与个人记忆嵌合后具有更强的情感动员能力。AI化记忆定制化呈现个人在过去某一时段的记忆,具有仪式感和惊喜感,激发了用户的情感正能量。记录者11用“感动”来概述AI化记忆唤起的情感,“上头时刻一天听了《Dancingwithyourghost》104次,让我想起了暑期写调研报告时的煎熬,以听歌为乐的日子,看到QQ年度听歌报告的时候,还是蛮感动的”。成功的情感唤起往往以分享行为为表征,如记录者14就受到了情绪感染,“会想要(把QQ音乐年度报告)分享给身边的同学和朋友,某种程度上也会有共鸣”。这种分享旨在实现自我认同和群体身份认同,相似的个体情感体验聚集为集体合力,形成情感共同体,刺激着情感能量源源不断迸发。构建群体象征符号就是情感动员的结果,如记录者4所提及的“个人形象名片”已成为广大音乐热爱者耳熟能详的符号,“网易云音乐年度报告通过分析我们的私人数据,为我们推测心理年龄,总结听歌关键词,制作个人形象名片,其私人定制化的魅力助推了这场全民刷屏”。这些象征符号能调动个体的情感记忆,并在下次遇到相似情景时迅速凝聚为集体行动,释放情感能量。
AI化记忆的情感动员过程也并非一帆风顺,我们的研究对象中总有逆行者,封印记忆世界之门,从情感动员中逃离。冻结记忆入口是用户打造记忆封印的第一步,用户不愿查看AI化记忆,对其保持情感疏离,从而无法产出有效的情感能量,“我没有主动查看过这些数据,是抖音官方推送给我的,‘一周成就’的这些数据对我的学习和生活没有帮助”。记录者19也对AI化记忆的传播进行了一番讽刺,“网易云音乐每年都要出两三次各种各样的总结测试,对于热衷于展现自我的青少年群体而言,其传播性之强,不亚于流感病毒”。如果说冻结记忆入口是用户对技术形塑的抵抗,那么隔绝技术意识就是主体对AI化记忆更坚决的反叛。“QQ(2021年度社交形象)授予我‘营业达人’称号,但我完全不想得到它,社交软件浪费了我太多时间。新年的一大愿望就是少用这玩意”。用户不仅通过消解AI化记忆的象征符号来割断技术对个体记忆的嵌合,还发挥主体意识的能动性重塑记忆标签以挑战AI化记忆的构建逻辑,“不喜欢知乎年度报告根据我经常浏览的话题给我贴的标签,我大多时候是因为不了解但又有点兴趣才会不断去看这些回答,而不是因为我属于它说的这个标签形象才去看的,这一点策划的就有问题,应该根据我回答的类型来分析我的形象”。
从记忆主体反思、记忆框架重构到记忆通道隔离,人类主体在与AI化记忆相遇时,采取了多种思维方案和行动策略。与技术媒介的历次变革相似,人类主体与技术媒介的合作、协商与对抗在AI化记忆的建构中仍在延续;不同的是,人类之前从未面对过如此逼真的“技术化身”,这场邂逅也就注定充满了人类主体和技术主体的互相吸引和缠斗。正因为如此,相比于传统媒介记忆,人类对AI化记忆保持距离并进行主体性反思的难度更大,当AI化记忆全面渗透至日常媒介使用,并且通过情感网络不断从个体记忆延伸至圈层记忆,与其进行技术断连往往意味着深深的社交孤立。从这个意义上来说,以上主体逃逸的种种表现多少带有些本能的、临时的意味。
七、结语
本研究考察的AI化记忆以个体网络数据为素材,以人工智能算法为构建规则,对人类主体的情境记忆、程序记忆、工作记忆等进行了全面渗透。AI化记忆通过点亮记忆微光,脱离了宏大叙事的生成框架;通过记忆偏差的修复,赋予个体更多能动性;通过构建平行记忆,使个体在现实世界与虚拟世界之间穿梭自如。这一切都看似导向了一个充满差异和个性化的媒介记忆空间,从而不着痕迹地完成了技术媒介对人的主体性嵌合。如果这种嵌合与个体具身记忆能够实现“完美匹配”,那我们的研究中就不会出现记忆主体因感知失衡而产生的逃逸行为。由此看来,个体记忆与媒介记忆的博弈、人类主体与技术媒介的互型在人工智能时代还在上演,但这次的剧目却有所不同。
如前所述,传统媒介记忆通过运用和构建文化脚本实现对个体记忆的结构化和制度化,从某种程度上来说,个体记忆在传统媒介记忆中就是以集体记忆和社会记忆的形式存在的。而作为新的记忆代理,人工智能与以往媒介的最大不同在于其以算法程序而不是文化脚本对碎片化的网络数据进行量化通约。所谓通约,就是将通常由不同单位表示的特征按照一个共同的度量标准进行表达或测量,人工智能可能是继货币之后最为精细且完美的通约工具。在对个体网络数据进行抽象和还原的过程中,表象与经验世界之间的联系被掩盖,不确定性被吸收,AI化记忆建立了整合个体记忆的新系统。在这个系统中,人工智能及其算法赋予了原本差异化的事物以统一性,但这种统一性往往被认为是物体的属性而不是量化的产物,算法程序也被认为只是在客观地计算或测量某些东西而不是在通约不同的实体。作为可通约之物,AI化记忆相比传统媒介记忆更为精确而标准,也更符合现代社会和商业资本对可比性和流通性的需求,个体记忆由此成为“可订造的资源”,技术媒介与人类的关系新模式也将由此产生。
诚如基特勒所述,媒介发展得越智能,人的主体性退化程度越高。在自然媒介时期,人通过感官直接感受外在的知识经验,借由媒介构建自我认同和对外物的基本认知,确立人类在世界的主体地位,此时媒介记忆是原始的、未被加工的,具有元素性的特点。机器媒介出现以后,媒介可以复刻人类实时的动态,并同步生成追踪个体足迹的数字记忆,人们在现实世界的主体性可以延伸至虚拟世界,每一簇媒介记忆都对应着特定的文化图式。到了智能媒介时期,具有自主学习和进化能力的人工智能打破人机边界,嵌入个体记忆,对其进行新形态的再生产,开创了人机共生的AI化记忆,人类的赛博主体性亦由此而生。赛博主体性是人工智能对人类主体性的深度演化,是人机互生的高级形态。从《银翼杀手》中拥有情感意识的复制人到《黑镜》中由真人数据构成的仿生人再到《阿丽塔:战斗天使》中人机互构的改造人,关于赛博主体性的设想层出不穷。人工智能的最新进展正在将以上设想变为现实,技术的明天正在步步逼近,可以预期赛博主体将在三个方面对人作为记忆主体的角色进行重构:赛博主体可能打破记忆容器的肉体限制,使人与智能技术载体磨合形成新的身体结构,延伸各器官存储和显示记忆信息的功能;赛博主体通过建立记忆内容永久完整保存的新记忆系统,使记忆微光不仅汇聚为记忆强光,而且实现向记忆恒光的蜕变,消除人们对记忆遗忘的恐惧;赛博主体间甚至可能直接共享视觉、听觉、嗅觉等记忆内容,消除记忆分享中的偏差,完成无损耗的记忆交换。

通过量化通约和赛博主体性的建构,人工智能逐步建构起一个结构标准、细节清晰、内涵稳定的记忆世界。颇具讽刺意味的场景可能由此而来,早期人类按照自身智能标准创造人工智能,而当这一人类智能模仿物发展到不可控的程度,反而会对人类造成“技术反噬”,打破人类在世界的唯一主体地位。作为算法的代言人,AI化记忆将分散的资源联结为较稳定的网络,进而成为行动者网络上的“强制性通过点”。至此,人、物、媒介处于一种关系网络中,为了媒介网络系统的稳定运行而互相联系。在这个多主体的世界中,人和其他事物一样会被解蔽和集置,经过开发、分配、转换等流程转化各自价值,成为其他主体眼中的客体。
面对来势汹汹的技术集置,本研究最终引发的价值追问在于,在未来主体浮动的世界中,人类何以锚定自身。对此,人类作为唯一主体所保留的媒介记忆或许可以帮助人类穿梭于技术之网,毕竟这些不可通约的记忆曾经作为主体意识的具体表现形态,也塑造了技术媒介的价值导向。如果主体性的黄金时代终将结束,那么将其保留的记忆作为重塑多主体关系的新元素,不仅能帮助人类抵御“技术遗忘”,而且可能重新激活人类的主体性基因,以形成人机网络中独特、鲜活的节点。从这个意义上来说,基于文化、民族等各种特定因素形成的记忆就显得尤其珍贵,而智能媒介对文化记忆和集体记忆的构建也可成为未来研究的重要方向。
本文系国家社科基金一般项目“情绪传播视角下网络社会心态的生成机制与治理策略研究”(项目编号:23BXW025)的研究成果。
原载于《新闻与传播研究》2024年第1期
囿于篇幅,公众号舍去注释,完整版本请见刊物





