
哪些航司允许宠物进机舱与仅托运?如何托运?宠物登机要求及政策?铲屎官需做哪些准备?
可以带宠物进机舱的国内航司




可以带宠物进机舱的国内航司
上述航司均为自中国出发且提供宠物客舱服务的国际航司。其运输要求较国内宽松,如芬兰与大韩航空仅要求宠物满8周即可。
部分航司允许携带更多种宠物进入客舱,如芬兰航空允许携带兔、乌龟、刺猬等,而卡塔尔航空则允许携带猎鹰。
下面是各大国际航空公司对于宠物客舱随行航空舱的要求:
汉莎、法国等航司因安全原因仅接受宠物软箱,而非航空箱。土耳其与达美航空允许符合条件的多只宠物同笼。虽然部分航司允许运输多宠物,但许多国家限制特定宠物入境。出行前需确认航司政策,并了解目的地法律以避免宠物被遣返或处理。
关于宠物托运与如何托运
各航司宠物托运要求
总结:
每航班限带2只宠物,每旅客限带1只。
宠物+箱重不超5kg,箱尺寸不超35x28x24cm,需用软质、防渗透、防咬开宠物箱。
宠物需清洁、穿衣物、戴口套、纸尿裤,全程不得喂食。
旅客需提供《动物检疫合格证明》、疫苗证明、《客舱运输宠物协议书》。
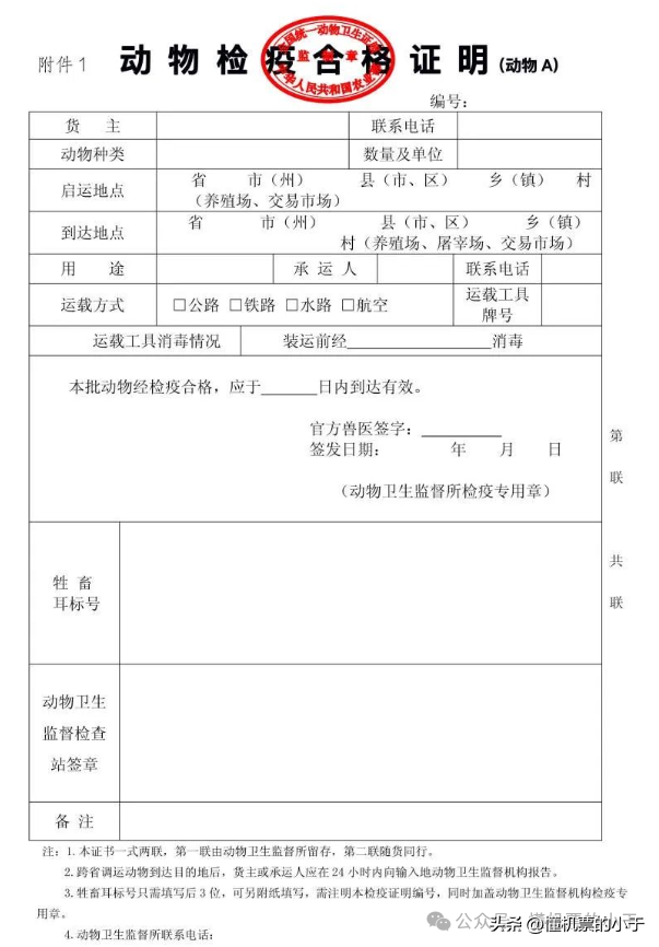
托运宠物需要的材料
动物检疫合格证明
请注意,该证明有效期一般为3-5天(多为3天),要保证登机审核前,《证明》仍在有效期内。若遇节假日,通常可跟工作人员说明情况,延长至5天
部分航空公司还要求出具《小动物运输申请书》,通常可在航空公司网站下载:
最好不要找宠物长途运输公司,网络上有好多这种公司的负面消息,风险过大。
托运航空箱要求:
确定自家宠物可以被托运:
国内5家主流航空公司针对托运宠物的身体情况具体要求如下:
宠物托运需主人投入大量时间精力准备,确保宠物安全舒适到达目的地。期间需考虑宠物身心状况,进行适应性训练,减轻旅途压力。愿无论何地,我们与爱宠永不分离。





