基于扎根理论的中国数据新闻受众接受行为研究
摘要:数据新闻是随着媒介技术的发展而出现的一种新型报道形态,自2011年以来各大媒体争相使用数据新闻报道新闻。然而,由于受众对数据新闻的类型特征、创新意义和新闻价值认知不足,导致数据新闻的社会接受度不高,严重影响了数据新闻的舆论影响力和社会效益。研究以扎根理论为基础,通过深度访谈收集数据新闻作品温度、媒体资质和网络环境等因素对受众接受行为的影响,继而对访谈资料进行开放式编码、主轴式编码和选择性编码,构建出影响数据新闻传播的理论模型。研究发现:环境因素、渠道因素、内容因素、有媒体因素和受众因素影响数据新闻的发展和传播。基于相关实证研究和理论探索,本文针对性提出打造智慧新闻平台、技术赋能新闻生产、构建信度指标体系、稳步推进信息定制等创新策略和建议,为数据新闻的持续健康发展提供有益借鉴。
关键词:扎根理论;数据新闻;受众接受行为;影响因素
一、问题的提出及意义
数据新闻随着大数据的产生而出现,是一种基于数据的抓取、挖掘、统计、分析和可视化呈现的新型新闻报道方式[1]
二、文献综述及理论基础
受众即信息的接受者。在传播效果研究中,早期的“子弹论”认为受众是孤立无援的个体,传播媒介所传递的信息,就像子弹击中躯体或药剂注入皮肤一样,能够引起迅速而直接的反应。随着媒介技术和社会的发展,受众接受行为研究的内涵和外延进一步拓展,发展出更多相关理论。Fishbein和Ajzen提出理性行为理论,该理论基于受众理性假设的前提,认为个体的态度和主观规范对信息接受行为产生影响[2],该模型忽略了非理性情况等因素,使得其解释性较弱。Fishbein和Ajzen继续对理性行为理论进行修正,引入感知行为控制变量,提出计划行为模型[3]。Davis基于理性行为理论和计划行为模型,提出了技术接受模型,认为个体的感知有用性和感知易用性直接影响受众的信息接受行为[4]。
数据新闻发源于西方的新闻实践活动。第一个利用数据进行的新闻报道可上溯1821年5月5日,英国《卫报》(TheGuardian)报道了曼彻斯特在校小学生人数及其平均消费统计[5]。此后,随着社会科学方法和媒介技术等的发展,数据新闻应运而生。2006年,《华盛顿邮报》(TheWashingtonPost)软件工程师阿德里安·哈罗瓦提出用数据制作新闻,他表示媒体应该抛开传统的文字叙事方式,在报道中使用可被计算机处理的结构化数据[6]。阿德里安·哈罗瓦的贡献在于提出用数据制作新闻的理念,对于数据抓取步骤、内容呈现形式等未作进一步阐述。2012年,随着数据新闻栏目的涌现,国内学者开始探讨数据新闻,提出“数据新闻”是在大数据时代新闻学发展的新领域,它代表新闻业未来发展的方向,并提出数据新闻的四大特征:一是以服务公众利益为目的;二是以公开的数据为基础;三是利用软件程序挖掘隐藏于数据背后的新闻故事;四是以形象、生动的可视化方式呈现新闻。
近十年来,关于数据新闻的研究,主要集中于生产过程中的不同环节、要素和生产基础,探讨数据新闻面临的成本高昂、培训滞后等诸多问题,而从受众视角审视数据新闻的传播,目前还处于探索阶段。关于数据新闻传播的影响因素研究,相关研究发现,在用户受教育水平较低的情况下,用户对可视化图形的认知及理解程度要明显好于纯文字,然而当用户的受教育水平较高时,这种显著差异并不存在[7][8]。学者们在使用量化研究的基础上,还运用深度访谈,综合研究数据新闻传播的影响因素。刘丽群等使用半结构化访谈法总结了数据新闻可视化信息回避行为的影响因素,并使用问卷调查法对影响因素显著性进行验证,研究显示回避行为主要受到外在的信息超载、内容陌生感,以及受众内在的图表轻视等因素影响[9]。综上所述,国内外关于数据新闻传播效果的研究,主要影响因素如下:一是受众的文化程度;二是受众预期、绩效期望等预测性因素;三是可视化、移动端匹配问题等受众体验;四是平台属性;五是内容、信源等因素影响数据新闻的传播效果。
三、研究设计
(一)研究方法
1967年,美国社会学家BarneyG.Glaser和AnselmStrauss首次提出扎根理论。该理论致力于对社会现象进行解释和理解,主张从日常的生活经验和社会现象中提取概念和构建理论,是一种归纳式的自下而上的研究过程[10]。在扎根理论的研究步骤方面,通常分为问题提出、资料收集与整理、编码和模型建构四个步骤。其中,编码是最为重要的步骤之一,Glaser提出在扎根理论的研究中,编码是通过不断对概念进行比较,从而形成范畴的。在编码的方法和基础上,他主张两级编码,即开放编码和选择编码,而Strauss则更加注重资料分析的过程,主张分为三级编码,即开放式编码、主轴式编码和选择性编码[11]。扎根理论在新闻传播学研究中逐渐得到重视,新闻传播学研究主要将扎根理论应用在健康传播领域,DonovanKicken等人使用扎根理论研究了如何控制癌症患者之间的交流,开发了一个理论模型来探究如何谈论癌症才会对患者有好处[12]。国内方面,通过梳理国内近年来关于新闻传播学的文献发现,扎根理论的研究方法主要被应用于以下几个方面:社交媒体用户的使用行为研究、谣言与网络舆情研究、突发公共事件,以及扎根理论在新闻传播领域的本土化研究。其中,“影响因素”“影响机理”被重点提及,大多数研究者用扎根理论考察用户的行为及行为的相关影响因素。总体来看,扎根理论在新闻传播学中的应用范围越来越广泛。胡钰等总结了扎根理论在新闻传播学研究中的两大特点:一是案例研究普遍;二是访谈法和网络数据挖掘是常用的数据搜集方法。作为一种质性研究(QualitativeResearch)方法,扎根理论对各个学科门类产生了积极影响,扎根理论对当代中国新闻学也有很强的适用性,在研究传统上,当代中国新闻学研究以阐释主义为主,缺少实证研究。扎根理论兼具阐释主义与实证主义,强调实证研究和数据的重要性,并在此基础上形成理论,这为强化中国新闻学的实证研究提供了重要的途径[13]。
由于量化研究与质化研究有着各自的优势与不足,研究者们开始探索将二者结合:一是在量化主导的研究中引入质化研究方法;二是在质化研究主导的研究中引入量化研究方法。本文所使用的扎根理论属于后者,其在研究设计与资料收集阶段采用质化研究方法,但在资料分析中充分吸收量化研究方法的优点。因此,扎根理论作为一种质性研究方法,“填平了”理论研究与经验研究之间尴尬的鸿沟,并成为质性研究的一种基本范式,逐步渗透到社会科学研究中的多个学科[14][15]。基于此,笔者采用扎根理论这一探索性的质性研究方法,通过深度访谈收集资料,经过开放式编码、主轴式编码和选择性编码,不断比较、持续提取概念与范畴,以建构数据新闻受众接受行为理论模型,进而从理论层面寻找影响数据新闻传播的因素。
(二)数据收集与整理无论是线上访谈还是线下访谈,在征得访谈对象(受访者信息见表3)同意的前提下,都通过录音记录。每次访谈结束之后,及时将语音转换为文字资料,并及时撰写备忘录,分析单次访谈的得失和启发,为下一步的访谈做准备。受访者基本情况为:性别比例基本持平,本科及以上占比为87.5%,受访者以中青年为主,数据新闻观看程度以每月一次为主。其中,线上访谈以微信语音和腾讯会议完成,微信语音用于一对一访谈,腾讯会议用于小组访谈;线下访谈主要在家中和教室完成。线上访谈和线下访谈的平均访谈时间均在50分钟以上,单次最低访谈时间不少于40分钟。




四、基于扎根理论的实证研究
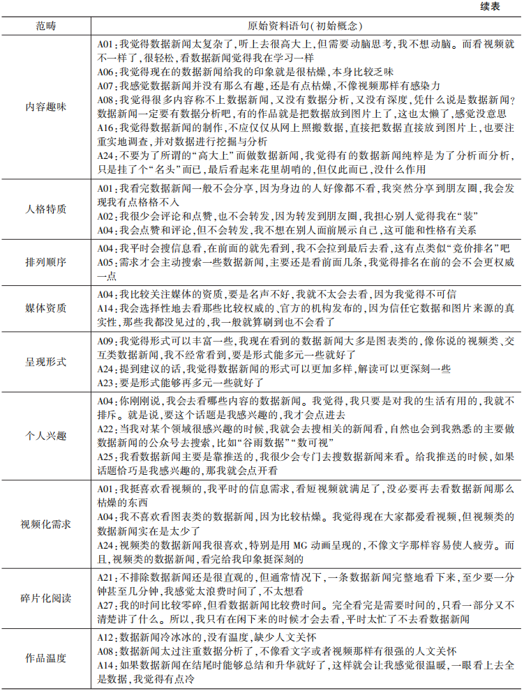
(一)开放式编码开放式编码是扎根理论的第一步。根据扎根理论,开放式编码要求摆脱观念的束缚,以原始数据为基础,构建简洁明了的初始代码体系。其具体步骤如下:①对原始数据下定义,明确原始数据对应的概念;②将第一步确定的标签作进一步分析,概括出更具代表性的概念和范畴;③将第二步确定的概念和范畴赋予新的名称;④发掘和归纳范畴的性质及性质的维度。
本文采用Nvivo20进行原始数据的编码(见表4)。为了体现扎根理论“自然涌现”的原则,语音转文字过程中,尽可能保持语句的原汁原味。同时,对原始文本进行逐字逐句分析,将出现频次在2次以上的字句标记,分析各个概念与范畴之间的关系。



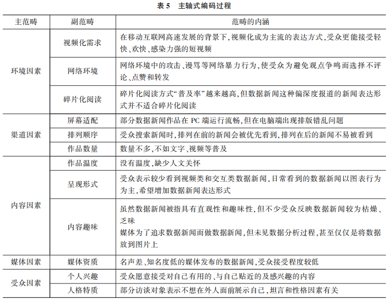
主轴式编码的目的是探索开放式编码中各个范畴之间的逻辑关系,并对其进行再次编码,从而发展出主范畴和副范畴(见表5)。通过分析发现,开放式编码中的各个范畴存在紧密关联,根据12个范畴间的相互关系和逻辑顺序,总结出5个影响数据新闻传播的范畴,分别为环境因素、渠道因素、内容因素、媒体因素和受众因素。

选择性编码的目的是对主轴编码形成的内容进行进一步整合和提炼,从主范畴中挖掘出能统领其他范畴的“核心范畴”,系统处理各个范畴之间的关系,形成建立在范畴关系基础之上的扎根理论,并利用Visio软件制作出模型,最终形成影响数据新闻传播的结构型模型。
(四)饱和度检验饱和度是指访谈进行到一定数量时,额外访谈未得出新的概念和范畴。本研究随机选取30份样本为研究对象,另外四分之一的访谈资料进行理论饱和度检验。通过深入分析和不断比对,未再挖掘出能够影响核心范畴的概念。因此,可以认定本次构建的理论模型达到饱和(见图1)。

五、模型阐释与研究发现
[16][17]
20世纪80年代,“碎片化”一词出现在后现代主义研究中,主要指完整的事物被分割成零碎的部分。A27是一名上班族,对数据新闻认可度较高,但观看频率较低,平均每年一次以上,其表示“日常工作太忙,很难有较长的闲暇时间,而数据新闻作品一般都较长”,个人时间与作品时长不匹配,导致部分用户观看数据新闻作品较少。在碎片化时代,以深度报道为基本特征的数据新闻并不占优势,人们更倾向于利用短而不连续的时间浏览信息。
(二)渠道因素:排列顺序、作品数量和屏幕适配对数据新闻传播的影响渠道因素包括排列顺序、作品数量和屏幕适配。访谈发现,在平台推送和受众主动搜索信息中,排列在前的内容有更大的可能性被看到。同时,受众表示较少看到数据新闻作品,其数量较少。此外,电脑端与移动端的屏幕不适配,也影响了受众体验。
施拉姆提出了选择的或然率公式:选择的或然率=报偿的保证/费力的程度[18]。施拉姆认为,或然率公式中的分子,即补偿的保证,主要同内容以及它能满足当时感到的需要的可能性有关。[18]而或然率公式中的分母,即公式的分母“费力的程度”,主要同可得性以及使用传播途径的难易程度有关。A04是一名上班族,其表示“观看新闻时主要看前几条,不想给自己增添麻烦,去看排列在后的新闻”。可以看出,在内容不变的情况下,受众更愿意选择费力程度少的方式浏览新闻。因此,对于位次在前的数据新闻,更有可能被受众接触到。
(三)内容因素:作品温度、呈现形式和内容趣味对数据新闻传播的影响作品温度因素主要体现为“人文关怀”,“人文关怀”的本质在于“以人为本”,这里的“人”包括两个群体:一是指采访对象;二是指受众群体。数据新闻以数据驱动为前提,提升了新闻客观性、真实性和准确性。然而,数据新闻过分依赖技术也被受众诟病为缺乏人文关怀。
数据新闻的快速发展,带来了数据新闻热潮,一些新闻从业者对数据新闻的内涵和特征理解不透彻,产生盲目跟风、急功近利的行为,数据新闻作品为了数据而数据、为了设计而设计的问题突出,过分放大数据的作用。因此,“唯数据论”招致受众反感,新闻生产需要遵循传播规律,采用恰当的方式呈现新闻才能赢得受众。
(四)媒体因素:媒体资质和运作模式对数据新闻传播的影响媒体因素包括媒体资质和运作模式。名声好、知名度高的媒体发布的作品,受众更愿意接受和传播。
古罗马历史学家和哲学家塔西佗提出著名的“塔西佗陷阱”:“一旦统治者成了人们怨恨的对象,他做的好事和坏事都会引起人们的憎恶。”[19]
(五)受众因素:个人兴趣和人格特质对数据新闻传播的影响受众因素包括个人兴趣和人格特质,数据新闻的传播效果与受众兴趣和性格特质息息相关,外向型受众倾向于分享与传播,内向型受众则倾向于“自我消化”。
美国营销学家温德尔·史密斯依据消费需求的绝对差异性和相对同质性,提出市场细分的概念。[20]温德尔提出的理念,便是分众传播的前身。后来,美国著名的未来学家阿尔文·拖夫勒正式将“分众”的概念引入传播学领域,并在《权力的转移》一书中提出:“未来新闻媒介的服务对象将逐步从整体大众分化为各具特殊兴趣和利益的群体。”[21]实践证明,阿尔文的预言具有很强的前瞻性,数据新闻受众根据个人兴趣和生活需求,选择个人感兴趣的话题和阅读方式,呈现出明显的“分众化”特征。
瑞士心理学家卡尔·荣格将性格分为两大类别:一是外向型,该类人群心理能量指向外部,他们比较开朗、爱好社交、表情丰富,能在社交场合游刃有余;二是内向型,该类人群谨慎小心、深思熟虑,不爱好分享,他们更喜欢独来独往,社交圈子较小[22]。尽管在现实生活中,完全内向和完全外向的性格比较少见,绝大多数个体或多或少拥有两者。然而,具有内向性格特征偏向的人群更少愿意分享早已是学界共识。访谈中,数据新闻受众明确表示,由于性格方面的原因,不愿意轻易展示自己。
六、总结与建议
艾伯特拉斯洛·巴拉巴西曾在《爆发》一书中认为,人类的行为符合幂律分布,即看似偶然的人类活动有着更深层的联系[23]
基于上述研究,本文将从环境层面、渠道层面、媒体层面、受众层面和内容层面出发,提出发展数据新闻的对策和建议。
[24][25]。对于数据新闻的发展而言,媒体需要强化与受众的互动,基于互联网连接性的特征,形成多元主体协同生产模式,形成数据新闻创作热潮。同时,媒体可以举办数据新闻赛事,将优秀的数据新闻获奖者纳入生产主体,形成稳定的数据新闻生产队伍。
(二)渠道层面:打造智慧新闻平台,技术赋能新闻生产数据新闻改变了传统新闻生产流程,传统新闻生产过程中,主要靠记者采访形成新闻素材,并通过编辑形成新闻作品,主要以人力为主。数据新闻不再遵循上述生产流程,主要通过数据抓取、数据清洗、数据分析和可视化呈现几个步骤,各个步骤均有机器的参与。即便如此,数据新闻的制作周期依然较长,尤其是交互类数据新闻作品,往往需要数天甚至更久才能完成,难以保证数据新闻的时效性。然而,快节奏的生活对新闻时效性提出了更高的要求,要求记者在采访中以最快的速度对新闻进行报道。然而,快节奏生活带来更高的时效性与数据新闻制作的长周期相冲突,这也是受众反映数据新闻作品较少的根本原因。基于此,笔者提出数据新闻制作流程应当在现有制作流程上更进一步,将数据抓取、数据清洗、数据分析和可视化呈现集中于一个智慧化平台,用机器生产数据新闻,从而降低人的参与,最大限度提升生产效率。通过智慧新闻平台,利用AI技术对海量数据进行汇总和分析,为采编人员提供新闻素材和新闻线索,实现分钟级甚至秒级智能数据采集,自动实现数据清洗、数据分析和可视化呈现,提高生产效率,让创作者专注于内容本身,真正做到让技术赋能新闻生产,提高数据新闻制作效率和质量。
(三)媒体层面:建构信度指标体系,破除盲目数据崇拜(四)受众层面:强化媒体合作机制,稳步推进信息定制早在1956年,美国营销学家温德尔·史密斯首次提出市场细分理论。[26]此后,“分众”理论研究引入传播学领域并不断发展。进入21世纪,伴随着移动互联、人工智能等新技术的发展,“窄播”真正成为可能。利用大数据的分析结果,满足网民的个性化需求。如今,信息定制已经在英国国际广播电台、路透社等媒体广泛应用。可以说,根据用户需求提供个性化服务,是未来的发展趋势。信息定制的运用,归根到底需要技术的加持。一方面,媒体可积极培养专业人才,通过高校与媒体之间的互联互通,共同培养专业型人才,通过人才赋能助力数据新闻的发展。另一方面,强化媒体与企业之间的合作,也是实现技术跨越的重要手段,通过与强势科技公司合作,引进新技术,为信息定制、智慧化平台建设等注入新鲜血液。例如,百度与人民网合作共建行业大模型,引领全媒体时代内容科技创新,在新闻摘编报告生成等方面取得显著效果。
(五)内容层面:推进媒体深度融合,搭建人文关怀框架参考文献
[1]方洁,颜冬.全球视野下的“数据新闻”:理念与实践.国际新闻界,2013,6:7383.
[2]M.Fishbein,,IntentionandBehavior:AnIntroductiontoTheoryandResearch(Book)CambridgeUniversity,1975,41(4):842844.
[3]I.,1991,50(2):179211
[4]F.,PerceivedEaseofUse,,1989,13(3):319340.
[5]聂妍,匡晓沁.以英国《卫报》为例浅析大数据时代的数据新闻报道——兼谈对我国报业的几点启示.科技传播,2017,19:7880+82.
[6]A.0906.[20210610]https:///writing/fundamentalchange/.
[7]O.,,,FormatsforCardiovascularDiseaseRisk,IncludingHeartAge,onPeople',2018,101(8):14101418.
[8]胡灵舒.数据新闻在微博平台中的传播效果研究.编辑之友,2016,2:7074.
[9]刘丽群,吴柯达,李轲.数据新闻可视化信息回避行为研究.出版科学,2021,3:102114.
[10]B.,:,1967,3(4):377380.
[11]B.:,SociologyPress,1992:98.
[12]E.DonovanKicken,,,2011,39(3):310330.
[13]胡钰,陆洪磊.扎根理论及其在新闻学中的应用.新闻大学,2020,2:3243+120.
[14]张婵.扎根理论及其在新闻传播学中的应用.西南交通大学学报(社会科学版),2019,2:5564.
[16]马歇尔·麦克卢汉.理解媒介——论人的延伸.何道宽译.南京:译林出版社,2019:61.
[17]陆小华.分享平台:新媒体的核心运作模式——新媒体变革取向漫谈之一.新闻记者,2007,1:1315.
[18]威尔伯·施拉姆,威廉·波特.传播学概论.陈亮,周立方,李启译.北京:新华出版社,1984:113120;114.
[19]塔西佗.塔西佗历史.王以涛,崔妙因译.北京:商务印书馆,2011:1516.
[20]钱大可.市场营销学.杭州:浙江大学出版社,2018:349.
[21]阿尔文·托夫勒.权力的转移.黄锦桂译.北京:中信出版集团有限责任公司,2018:112.
[22]荣格.心理类型.魏宪明译.北京:民主与建设出版社,2016:276289.
[23]艾伯特拉斯洛·巴拉巴西.爆发:大数据时代预见未来的新思维.马慧译,北京:联合出版有限公司,2017:161.
[24]中国互联网信息中心.第52次中国互联网络发展状况统计报告,20230828[20240106].https:///n4/2023/0828/c8810829.html.
[26]郑毓煌.科学营销.北京:中信出版集团有限责任公司,2013:71.
翟红蕾武汉理工大学法学与人文社会学院湖北武汉430070
李御任武汉理工大学法学与人文社会学院
王涵武汉理工大学法学与人文社会学院
中图分类号:G206
文献标识码:A
文章编号:2096-5443(2024)02-0058-12
项目基金:国家社会科学基金一般项目(20BXW029);湖北高校省级教学研究项目(2022109)
DOI:10.14086/
收稿日期:2023-03-12
封面图片|来自网络





